Tiramisu
Tiramisu is Helen's favourite dessert, so it's often found in our fridge. It's also easy to whip up for parties!
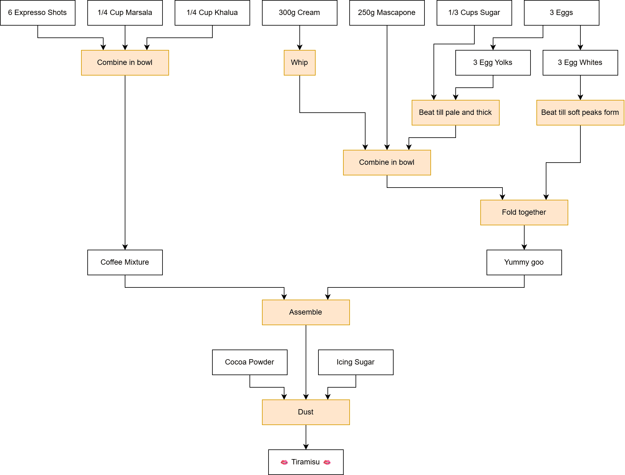
I'm a visual guy, so here is a tiramisu flowchart. If you want more detailed instructions, continue reading below.

Ingredient List
- 6 Espresso Shots
- Fortified Wine (Optional) (I use Boronia Marsala)
- Khalúa (Optional)
- 300g Cream
- 250g Mascarpone
- 1/3 Cup Sugar
- 3 Eggs
- 400g bag of Savoiardi Biscuits
- Icing Sugar (Optional)
- Cocoa Powder
Method
- To create the coffee mixture, combine 6 espresso shots, with 1/4 cups of Boronia, and 1/4 cups of Khalúa. Both Khalúa and fortified wine are optional, but I find it gives it just a little something-something. Put this in a bowl and set aside.
- Separate 3 eggs into their whites and yolks.
- In one bowl, add three egg yolks, and a 1/3 cup of sugar. Beat until pale, and the sugar is somewhat dissolved.
- In another bowl, add the cream and whip it into whipped cream!
- Add the whipped cream to the yolk and sugar mixture. Add the mascapone to this mixture. Stir to combine.
- Beat the remaining egg whites into the firm white peaks. Fold this into the rest of the mixture to make it nice and fluffy.
- At this point, you'll have a bowl of coffee liquid and a bowl of sweet white cheesy goodness, so it's time to assemble! Grab your savoiardi biscuits and dunk them into the liquid quickly to moisten them and make a layer. Cover that layer with the mascapone mix. Repeat until you've run out of ingredients.
- Now dust cocoa on top and you're done!
Extra Tips and Tricks
Normally I'd hide this section, but Tiramisu has a few important tricks that stop you from making a subpar dessert, so I'm going to list them here:
How long to dunk the biscuits?
You can ruin a tiramisu if it's too wet. Nobody wants pools of coffee at the bottom of the dish. When dunking the biscuit, you want to do it extremely quickly. The instant each biscuit is submerged, take it out again. Learning how to get the perfect moisture content in the tiramisu is something that comes after making a couple though.
Which biscuits do I use?
Similarly to making your own pasta from scratch, you could make your own tiramisu biscuits from scratch, but it'll change tiramisu from being a quick, relatively low effort dessert into an exceptionally time consuming one, and chances are the ingredients for the biscuits will cost more than just buying them pre-made. But it could be a fun experience.
In Australia there are a couple competing brands in the tiramisu biscuit space. I've found that if the biscuit looks like the perfect mass-produced savoiardi below:

It'll be perfect. If you buy the fancier looking biscuits like these:

It's never as good.
Cocoa Dusting
I dust a layer of icing sugar on top of the tiramisu, and then dust a layer of cocoa powder over the top. This keeps the top layer looking dry without overdosing on cocoa powder.
Click here to read some optional Scolaro tiramisu lore.
Optional Story
Growing up, my Dad would make Tiramisu for very special occasions. It was a rare dish because he always said it "was hard to make" and "is always eaten instantly". Now, that second part is definitely true, but it's certainly not hard to make. I wish I had tried to make it earlier and realised how easy it was because I'd have made so many more!
Ever since I learnt that Tiramisu was Helen's favourite dessert, I've been pumping out a steady stream of them for years now.